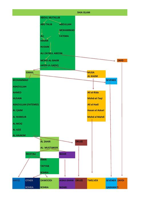
shia_islam Published December 18, 2012 at 500 × 707 in Syrian Alawites fate shows if Arab Spring turns in Caliphate Winter ← Previous Next → Islam Shia tree